Third-party EHR apps extend your system's features. With options from documentation to clinical support, they can streamline your workflow.

Third-party electronic health record (EHR) apps allow providers to extend the features of their EHR system. But if you’ve ever visited an EHR app marketplace like athenahealth, Cerner, or Epic, you know the options are overwhelming. There are apps that support everything from office administration to clinical decision support to documentation. How should providers make sense of the variety of EHR apps?
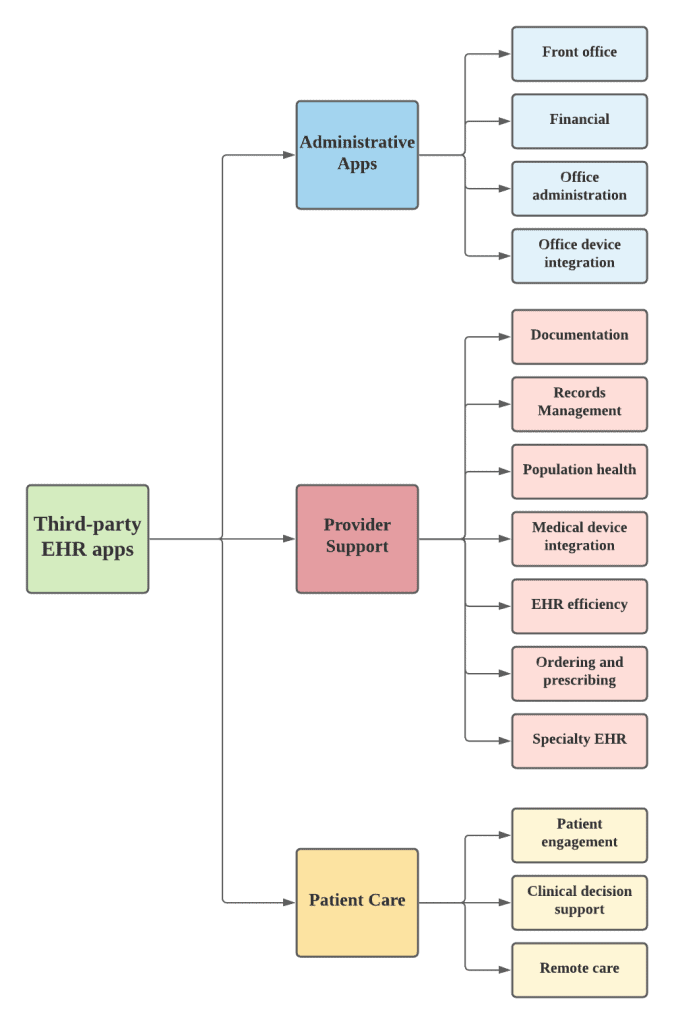
Informaticists at the Medical University of South Carolina recently published a categorization of third-party EHR apps. They reviewed 749 apps listed in eight public-facing marketplaces from the top EHR vendors and put those apps in categories and sub-categories. The resulting list can help providers and their teams find new ways to use health IT to streamline their clinical workflow.

Provider support apps make it possible for your team to perform the daily functions that support care delivery. These apps fall into eight categories:
Most provider support apps offer functionality that fits the documentation, records management, or care coordination categories. For example, there are apps that make dictation and transcription easier or that help you more easily capture and store images in the patient chart.
This category also includes apps that facilitate provider communication, clinic scheduling, and easy referring.
In addition to helping providers perform their daily functions, apps can facilitate the actual provision of care between a patient and provider. Patient care apps assist with patient engagement, clinical decision support, and remote care.
These third-party EHR apps help engage patients in their own care. For example, there are apps that deliver educational materials or make patient portals more accessible. Patient care apps also support functions like remote patient monitoring and telehealth.
Most apps reviewed in the recent publication are categorized as administrative apps. These apps facilitate the functions of a hospital or clinic, including front office, financial, office administration, and office device integration.
Physicians know that it’s easier to deliver care when their clinic or hospital is operating smoothly. Administrators and staff use EHR apps to streamline scheduling, patient check-in, phone triage, medical coding, analytics, reporting, and much more.
Reviewing this list of categories, which apps would make the biggest difference in your practice?
The EHR app model was inspired by smartphone app marketplaces. Intended to foster innovation in health IT, third-party EHR apps offer a remedy to the one-size-fits-all strategy that is failing to meet the needs of patients and providers.
One takeaway from the published review is that EHR apps should do a better job of addressing a well-defined problem instead of offering a diverse set of features. Providers know the holdups in their EHR documentation or clinical workflow and they need technology to address those specific needs.
This list of categories is helpful to app developers. But physicians can also use it to identify everyday challenges that might benefit from a health IT solution.
Identify a clear need in your practice. Then search your EHR vendor’s app marketplace to find apps designed to address that problem.


We proudly offer enterprise-ready solutions for large clinical practices and hospitals.
Whether you’re looking for a universal dictation platform or want to improve the documentation efficiency of your workforce, we’re here to help.